发布日期:2026-03-28 07:22 点击次数:186
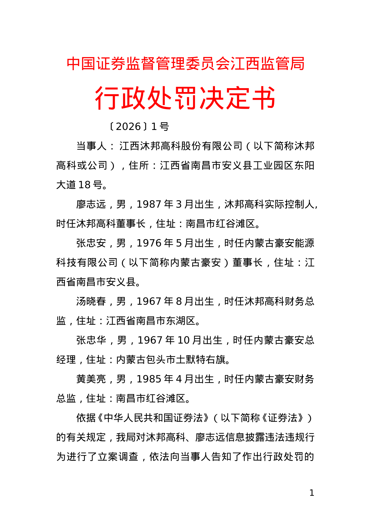
蓝鲸新闻3月25日讯,近日开云体育,江西证监局发布了一则行政解决决定书,剑指江西沐邦高科股份有限公司偏激干系包袱东说念主。
决定书露馅,沐邦高科存在以下行恶事实:一是沐邦高科2023年年度文告、2024年半年度文告存在很是纪录,违背了《证券法》的程序。二是沐邦高科表现的《召募浮现书》以及《上市公告书》存在很是纪录,违背了《证券法》的程序。三是沐邦高科未实时表现实控东说念主廖志远偏激他关联方张忠安的非指标性资金占用,也未按照《公汲引行证券的公司信息表现内容与模式准则》的程序在2024年年度文告中表现,导致沐邦高科2024年年度文告存在要紧遗漏,上述举止违背《证券法》的程序。
廖志远手脚公司本色为止东说念主,组织、指使公司扩展并未按程序表现非指标性资金占用的行恶举止,组成《证券法》所述行恶举止。
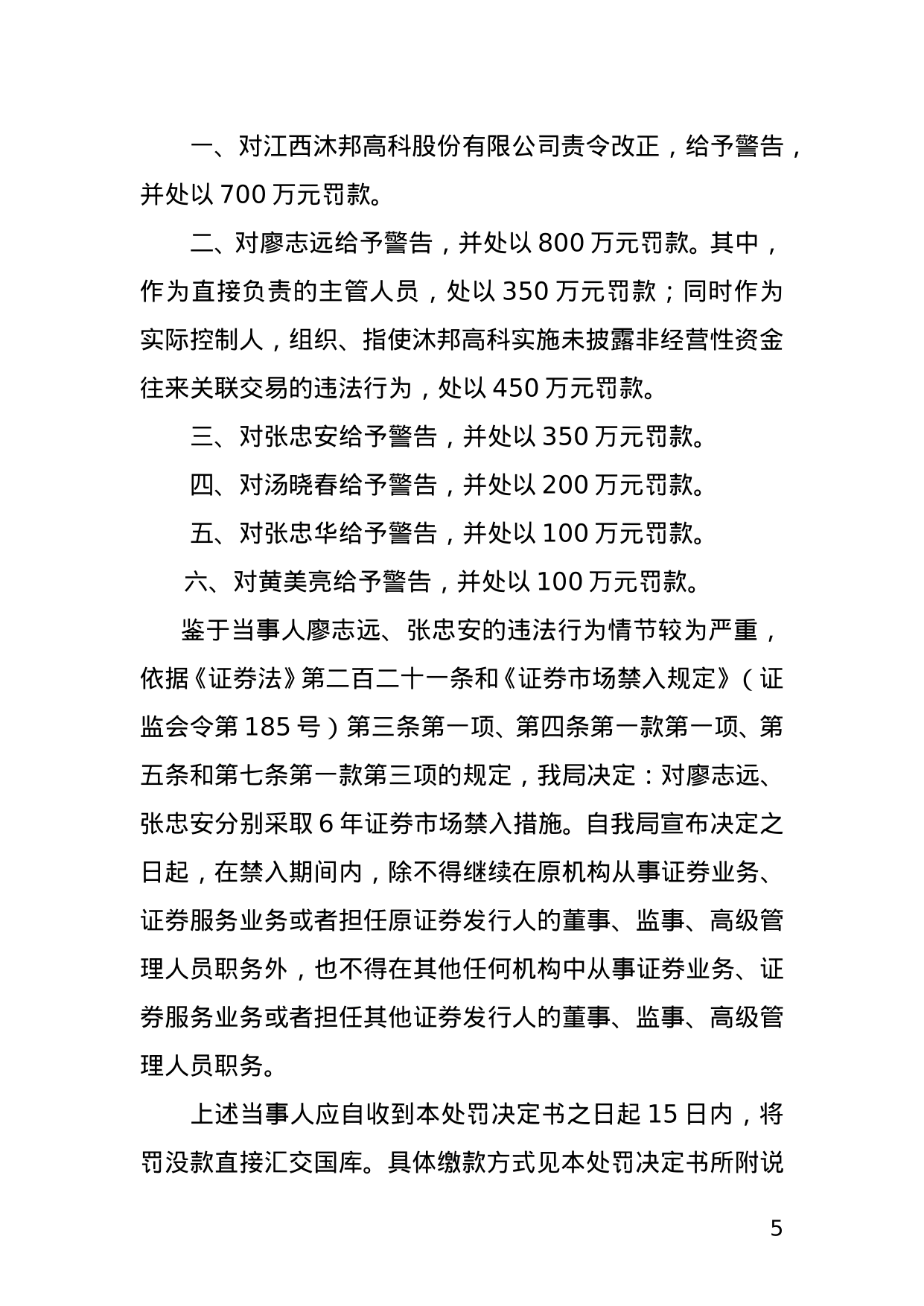
对此,江西证监局决定对江西沐邦高科股份有限公司责令改正,予以劝诫,并处以700万元罚金。对廖志远予以劝诫,处以800万元罚金开云体育,秉承6年证券市集禁入法式。对张忠安予以劝诫,处以350万元罚金,秉承6年证券市集禁入法式。对汤晓春予以劝诫,并处以200万元罚金。对张忠华予以劝诫,并处以100万元罚金。对黄好意思亮予以劝诫,并处以100万元罚金。





上一篇:开yun体育网出身于1987年9月10日-开云(中国大陆)Kaiyun·体育官方网站 登录入口
下一篇:没有了